第17回湘南藤沢市民マラソン2027開催 1月24日8:30スタート
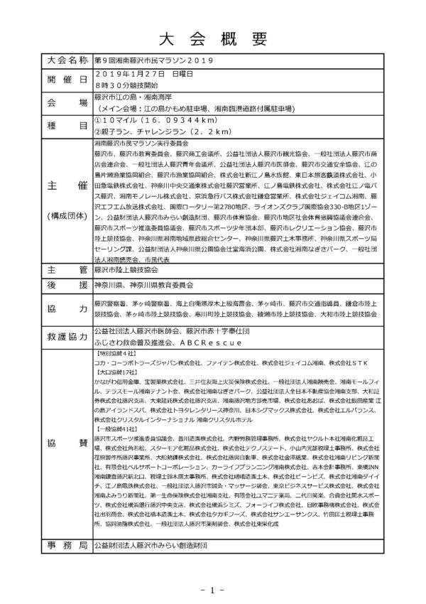
報告が遅くなり申し訳ございません。先日の1月27日(日)に開催されました「第9回湘南藤沢市民マラソン2019」大会報告書が完成いたしました。 下記よりご覧なれますので、是非ご確認ください。